Este PDF no está enlazado desde ningún artículo publicado.
Página 1 — T-REC-T.30-200509-IPDF-S-1

Unión Internacional de Telecomunicaciones
UIT-T
SECTOR DE NORMALIZACIÓN
DE LAS TELECOMUNICACIONES
DE LA UIT
T.30
(09/2005)
SERIE T: TERMINALES PARA SERVICIOS DE
TELEMÁTICA
Procedimientos de transmisión de documentos por facsímil por la red telefónica general conmutada Recomendación UIT-T T.30
Página 2 — T-REC-T.30-200509-IPDF-S-1

Página 3 — T-REC-T.30-200509-IPDF-S-1

Recomendación UIT-T T.30 Procedimientos de transmisión de documentos por facsímil por la red telefónica general conmutada Resumen Esta Recomendación define los procedimientos que utilizan los terminales facsímil del grupo 3 como se define en la Rec. UIT-T T.4. Estos procedimientos permiten la transmisión de documentos por la red telefónica general conmutada (RTGC), los circuitos internacionales arrendados y la red digital de servicios integrados (RDSI). Además, estos procedimientos permiten la comunicación en forma manual o automática y que se pida la transmisión de documentos alternada con comunicaciones telefónicas.
En esta revisión de la Rec. UIT-T T.30 los espacios de color en ella definidos se armonizan con los de la Rec. UIT-T T.44. Además, se amplían el alcance y la utilidad de las aplicaciones de facsímil basadas en ambas. Se definen los siguientes métodos para incluir en la Recomendación UIT-T T.30 el espacio de color YCC definido por la Rec. UIT-T T.44.
1) Mediante la nueva nota 83 se añade el nuevo bit de negociación 119 "Espacio de color de T.44".
2) Se modifican las notas 39 (del bit 74, iluminante específico) y 40 (del bit 75, gama de color específica) a fin de tener en cuenta la inclusión del bit 119.
Orígenes La Recomendación UIT-T T.30 fue aprobada el 13 de septiembre de 2005 por la Comisión de Estudio 16 (2005-2008) del UIT-T por el procedimiento de la Recomendación UIT-T A.8.
Rec. UIT-T T.30 (09/2005) i
Página 4 — T-REC-T.30-200509-IPDF-S-1

PREFACIO
La UIT (Unión Internacional de Telecomunicaciones) es el organismo especializado de las Naciones Unidas en el campo de las telecomunicaciones. El UIT-T (Sector de Normalización de las Telecomunicaciones de la UIT) es un órgano permanente de la UIT. Este órgano estudia los aspectos técnicos, de explotación y tarifarios y publica Recomendaciones sobre los mismos, con miras a la normalización de las telecomunicaciones en el plano mundial.
La Asamblea Mundial de Normalización de las Telecomunicaciones (AMNT), que se celebra cada cuatro años, establece los temas que han de estudiar las Comisiones de Estudio del UIT-T, que a su vez producen Recomendaciones sobre dichos temas.
La aprobación de Recomendaciones por los Miembros del UIT-T es el objeto del procedimiento establecido en la Resolución 1 de la AMNT.
En ciertos sectores de la tecnología de la información que corresponden a la esfera de competencia del UIT-T, se preparan las normas necesarias en colaboración con la ISO y la CEI.
NOTA
En esta Recomendación, la expresión "Administración" se utiliza para designar, en forma abreviada, tanto una administración de telecomunicaciones como una empresa de explotación reconocida de telecomunicaciones.
La observancia de esta Recomendación es voluntaria. Ahora bien, la Recomendación puede contener ciertas disposiciones obligatorias (para asegurar, por ejemplo, la aplicabilidad o la interoperabilidad), por lo que la observancia se consigue con el cumplimiento exacto y puntual de todas las disposiciones obligatorias. La obligatoriedad de un elemento preceptivo o requisito se expresa mediante las frases "tener que, haber de, hay que + infinitivo" o el verbo principal en tiempo futuro simple de mandato, en modo afirmativo o negativo. El hecho de que se utilice esta formulación no entraña que la observancia se imponga a ninguna de las partes.
PROPIEDAD INTELECTUAL
La UIT señala a la atención la posibilidad de que la utilización o aplicación de la presente Recomendación suponga el empleo de un derecho de propiedad intelectual reivindicado. La UIT no adopta ninguna posición en cuanto a la demostración, validez o aplicabilidad de los derechos de propiedad intelectual reivindicados, ya sea por los miembros de la UIT o por terceros ajenos al proceso de elaboración de Recomendaciones.
En la fecha de aprobación de la presente Recomendación, la UIT ha recibido notificación de propiedad intelectual, protegida por patente, que puede ser necesaria para aplicar esta Recomendación. Sin embargo, debe señalarse a los usuarios que puede que esta información no se encuentre totalmente actualizada al respecto, por lo que se les insta encarecidamente a consultar la base de datos sobre patentes de la TSB.
UIT 2006
Reservados todos los derechos. Ninguna parte de esta publicación puede reproducirse por ningún procedimiento sin previa autorización escrita por parte de la UIT.
ii Rec. UIT-T T.30 (09/2005)
Página 5 — T-REC-T.30-200509-IPDF-S-1

ÍNDICE
Página 1 Alcance .........................................................................................................................
1.1 Consideraciones generales..............................................................................
1.2 Clasificación de los métodos de explotación..................................................
1.3 Identificación del terminal..............................................................................
1.4 Disposiciones generales..................................................................................
1.5 Disposiciones facultativas ..............................................................................
1.6 Referencias .....................................................................................................
1 1 1 2 2 3 3 2 Términos y definiciones ...............................................................................................
2.2 Fases sucesivas de una comunicación facsímil ..............................................
2.3 Descripción de las fases..................................................................................
4 4 5 3 Descripción de una comunicación facsímil ..................................................................
3.1 Fase A – Establecimiento de la comunicación ...............................................
3.2 Fases B, C y D – Procedimiento facsímil.......................................................
3.3 Fase E – Liberación de la comunicación........................................................
6 6 7 7 4 Funciones y formatos de la señalización por tonos ......................................................
4.1 Secuencia de respuesta automática.................................................................
4.2 Tono de llamada (CNG, calling tone) ............................................................
14 14 15 5 Procedimiento de señalización por codificación binaria ..............................................
5.1 Descripción.....................................................................................................
5.2 Diagramas de flujo – figuras 5-2a a 5-2x (véase también el apéndice IV) ....
5.3 Funciones y formatos de las señales de codificación binaria .........................
5.4 Requisitos de la implementación de la señalización con codificación binaria .............................................................................................................
15 16 17 44 Utilización del sistema de modulación definido en la Rec. UIT-T V.34 .....................
6.1 Procedimientos ...............................................................................................
83 83 Anexo A – Procedimiento de transmisión de documentos por facsímil mediante terminales del grupo 3 en la red telefónica conmutada, con incorporación de la corrección de errores.....................................................................................................
A.1 Introducción....................................................................................................
A.2 Definiciones....................................................................................................
A.3 Longitud de bloque y longitud de trama.........................................................
A.4 Campo de información (véase también 5.3.6)................................................
A.5 Procedimiento de control de flujo ..................................................................
A.6 Interrupción del procedimiento ......................................................................
A.7 Diagramas de flujo .........................................................................................
A.8 Ejemplos de secuencias de señales en el procedimiento con corrección de errores .............................................................................................................
86 86 86 87 87 92 93 94 Rec. UIT-T T.30 (09/2005) iii 6 81 94
Página 6 — T-REC-T.30-200509-IPDF-S-1

Página Anexo B – Mensaje de diagnóstico de BFT ............................................................................
B.1 Introducción....................................................................................................
B.2 Referencias normativas ..................................................................................
B.3 Definiciones....................................................................................................
B.4 Señales y componentes para operaciones de transferencia de ficheros binarios (BFT) ................................................................................................
B.5 Modelos de servicio para negociaciones BFT................................................
B.6 Señales y componente para negociaciones BFT ............................................
B.7 Procedimientos para negociaciones BFT .......................................................
B.8 Presentación de datos de negociaciones BFT.................................................
106 106 106 106 106 107 107 109 110 Anexo C – Procedimiento para la transmisión de documentos por terminales facsímil del grupo 3 por la red digital de servicios integrados o por la red telefónica general commutada utilizando sistemas de modulación dúplex................................................
C.1 Introducción....................................................................................................
C.2 Definiciones....................................................................................................
C.3 Procedimiento facsímil...................................................................................
C.4 Procedimiento de control de flujo ..................................................................
C.5 Flujogramas ....................................................................................................
C.6 Ejemplos de secuencias de señales.................................................................
C.7 Utilización de los procedimientos del anexo C en entornos de transmisión analógica.........................................................................................................
113 113 114 115 119 119 141 Anexo D – Procedimientos optativos de selección automática de terminal ............................
165 Anexo E – Procedimiento de transmisión de documentos de imágenes en color de tonos continuos por facsímil del grupo 3 ...............................................................................
E.1 Introducción....................................................................................................
E.2 Definiciones....................................................................................................
E.3 Referencias normativas ..................................................................................
E.4 Procedimiento de negociación........................................................................
168 168 169 169 169 Anexo F – Procedimiento de transmisión facsímil del grupo 3 utilizando el sistema de modulación semidúplex definido en la Recomendación UIT-T V.34..........................
F.1 Introducción....................................................................................................
F.2 Referencias .....................................................................................................
F.3 Procedimientos ...............................................................................................
F.4 Procedimientos de funcionamiento semidúplex de las Recs. UIT-T V.34 y V.8 para facsímil del grupo 3 ......................................................................
F.5 Ejemplos de secuencias ..................................................................................
Anexo G – Procedimientos para la transmisión segura de documentos por facsímil grupo 3 mediante la utilización de los sistemas HKM y HFX .....................................
G.1 Introducción....................................................................................................
iv Rec. UIT-T T.30 (09/2005) 164 170 170 170 170 172 172 189 189
Página 7 — T-REC-T.30-200509-IPDF-S-1

Página G.2 G.3 G.4 G.5 G.6 G.7 G.8 G.9 Descripción del procedimiento de transmisión segura de documentos por facsímil ...........................................................................................................
Referencias .....................................................................................................
Definiciones....................................................................................................
Abreviaturas ...................................................................................................
Procedimientos facsímil .................................................................................
Diagramas de flujo .........................................................................................
Diagramas de flujo .........................................................................................
Ejemplo de secuencias de señales en caso del procedimiento de transmisión segura de documentos facsímil ...................................................
189 190 190 190 192 194 215 230 Anexo H – Seguridad en facsímil del grupo 3 basada en el algoritmo RSA ...........................
H.1 Preámbulo.......................................................................................................
H.2 Introducción....................................................................................................
H.3 Referencias .....................................................................................................
H.4 Mecanismos de seguridad...............................................................................
H.5 Parámetros de seguridad.................................................................................
H.6 Intercambios de parámetros de seguridad ......................................................
236 236 236 236 236 241 244 Anexo I – Procedimiento para la transmisión de documentos por facsímil del grupo 3 con imágenes en escala de grises y en color mediante la utilización del esquema T.43.....
I.1 Introducción....................................................................................................
I.2 Definiciones....................................................................................................
I.3 Referencias normativas ..................................................................................
I.4 Procedimiento de negociación........................................................................
277 277 278 278 278 Anexo J – Procedimiento para la transmisión de documento facsímil del grupo 3 con imágenes de contenido mixto de gráficos por puntos (MRC) ......................................
J.1 Alcance ...........................................................................................................
J.2 Referencias .....................................................................................................
J.3 Definiciones....................................................................................................
J.4 Representación de imágenes...........................................................................
J.5 Orden de transmisión de las capas..................................................................
J.6 Negociación....................................................................................................
J.7 Resumen de los requisitos de aplicación ........................................................
280 280 280 280 280 282 282 283 Anexo K – Procedimiento de transmisión de documentos por facsímil del grupo 3 con imágenes en color de tonos continuos y de escala de grises (sYCC) ...........................
K.1 Introducción....................................................................................................
K.2 Definiciones....................................................................................................
K.3 Referencias .....................................................................................................
K.4 Procedimiento de negociación........................................................................
285 285 286 286 286 Rec. UIT-T T.30 (09/2005) v
Página 8 — T-REC-T.30-200509-IPDF-S-1

Página Apéndice I – Índice de las abreviaturas utilizadas en esta Recomendación ............................
287 Apéndice II – Lista de instrucciones y respuestas correspondientes .......................................
289 Apéndice III – Procedimientos alternativos utilizados por algunos terminales conformes con las versiones de esta Recomendación anteriores a 1996........................................
III.1
Secuencia de respuesta automática alternativa...............................................
III.2
Preámbulo de codificación binaria facultativa ...............................................
291 291 292 Apéndice IV – Ejemplos de secuencias de las señales ............................................................
293 Apéndice V – Procedimiento de transmisión de ficheros binarios con ejemplos de protocolo .......................................................................................................................
V.1 Introducción....................................................................................................
V.2 Definiciones....................................................................................................
V.3 Visión general del protocolo de transferencia de ficheros binarios (BFT) ....
V.4 Formato de datos ECM-BFT ..........................................................................
V.5 Negociación BFT simple mediante el método fase C ....................................
V.6 Negociación BFT ampliada mediante el método fase B ................................
307 307 307 307 308 308 311 Apéndice VI – Ejemplos de contenido mixto de gráfico por puntos .......................................
313 Apéndice VII – Reglas de aplicación para utilización de V.8 con facsímil del grupo 3 .........
VII.1 Introducción....................................................................................................
VII.2 Reglas de aplicación .......................................................................................
316 316 316 Apéndice VIII – Ejemplos de encaminamiento/interrogación secuencial por Internet ...........
VIII.1 Encaminamiento por Internet mediante facsímil de correo electrónico a través de pasarelas de entrada y de salida ......................................................
VIII.2 Encaminamiento Internet cuando se utiliza facsímil en tiempo real..............
VIII.3 Interrogación secuencial Internet ...................................................................
317 vi Rec. UIT-T T.30 (09/2005) 317 319 319
Página 9 — T-REC-T.30-200509-IPDF-S-1

Introducción i) ii) iii) iv) v) vi) Esta Recomendación se aplica a todos los terminales para transmisión de documentos por facsímil tratados en la Rec. UIT-T T.4. En la misma se describen los procedimientos y señales que han de utilizarse en los terminales facsímil explotados por la red telefónica general conmutada. Cuando los terminales existentes no funcionan conforme a lo dispuesto por el UIT-T, no interferirán a los terminales que funcionan de acuerdo a las Recomendaciones de la serie T.
Las disposiciones relativas a la llamada y la respuesta automáticas por la red telefónica general conmutada se han armonizado en la mayor medida posible con las descritas en las Recomendaciones de la serie V para los equipos terminales de datos.
Los procedimientos de respuesta para configuraciones de terminales multifunción están contenidos en el anexo D.
Existen ocho métodos posibles de explotación (véase el cuadro 1), pero todos ellos pueden describirse en función de cinco fases distintas y consecutivas:
Fase A: Establecimiento de la comunicación.
Fase B: Procedimiento previo para la identificación y selección de las facilidades requeridas.
Fase C: Transmisión del mensaje (incluida la puesta en fase y la sincronización, cuando procede).
Fase D: Procedimiento posterior a la transmisión del mensaje, incluidos el fin de mensaje y la confirmación y los procedimientos para documentos múltiples (multidocumentos).
Fase E: Liberación de la comunicación. En lo que respecta a los terminales para la transmisión digital de documentos por facsímil conformes a la Rec. UIT-T T.4, el sistema con codificación binaria definido en esta Recomendación constituirá el medio normal de señalización.
El sistema de señalización con codificación binaria se basa en un formato para el control de alto nivel para enlaces de datos (HDLC, high level data link control) desarrollado para los procedimientos de transmisión de datos. La estructura HDLC básica consiste en cierto número de tramas, cada una de las cuales se subdivide en varios campos. Comprende las funciones de etiquetado de trama, comprobación de errores y confirmación de la información correctamente recibida, y las tramas pueden ampliarse fácilmente, de ser necesario en el futuro.
La transmisión del mensaje facsímil propiamente dicho (fase C) se efectuará con arreglo al sistema de modulación descrito en la Recomendación aplicable al terminal facsímil de que se trate.
Rec. UIT-T T.30 (09/2005) vii
Página 10 — T-REC-T.30-200509-IPDF-S-1

Página 11 — T-REC-T.30-200509-IPDF-S-1

Recomendación UIT-T T.30 Procedimientos de transmisión de documentos por facsímil por la red telefónica general conmutada1 El UIT-T, considerando a) la existencia de facilidades para la transmisión facsímil por la red telefónica general conmutada; b) que es posible que se requieran transmisiones facsímil de esta naturaleza alternadas con comunicaciones telefónicas, cuando uno de los terminales, o ambos, no estén atendidos; c) que, por esta razón, las operaciones relacionadas con el establecimiento o la liberación de las comunicaciones facsímil deben poder realizarse automáticamente, recomienda por unanimidad que los terminales facsímil se construyan y exploten de acuerdo con las siguientes normas.
1 Alcance 1.1 Consideraciones generales 1.1.1 La presente Recomendación atañe a los procedimientos relacionados con la transmisión de documentos entre dos terminales facsímil por la red telefónica general conmutada.
Estos procedimientos comprenden, esencialmente, lo siguiente:
– el establecimiento y la liberación de la comunicación; – la verificación de la compatibilidad y la instrucción sobre el control y el estado; – la verificación y la supervisión de las condiciones de línea; – las funciones de control y la rellamada del operador de facsímil.
1.1.2 Sólo se especifican en la presente Recomendación los procedimientos y sus señales correspondientes.
1.2 Clasificación de los métodos de explotación 1.2.1 En la presente Recomendación se definen las secuencias de operaciones de los terminales facsímil explotados manualmente y de los terminales automáticos.
Por terminal facsímil automático se entiende un terminal capaz de realizar automáticamente todos los procedimientos (enumerados en 1.1). En tal caso, no es necesaria la intervención de un operador.
Sin embargo, si la realización de cualquiera de estos procedimientos exige la intervención de un operador, el terminal debe considerarse como un terminal explotado manualmente.
1.2.2 Habida cuenta de todas las combinaciones a que da lugar la existencia de terminales facsímil explotados manualmente y automáticamente, son posibles los métodos de explotación indicados en el cuadro 1.
1 Los terminales facsímil designados en la presente Recomendación como pertenecientes al grupo 3 son los conformes a la Rec. UIT-T T.4.
Rec. UIT-T T.30 (09/2005) 1
Página 12 — T-REC-T.30-200509-IPDF-S-1

Cuadro 1/T.30 Método N.° 1 2 3 4 4 bis Descripción del método de explotación Sentido de la transmisión facsímil Designación general Explotación manual del terminal llamante y El terminal transmite hacia el terminal llamado 1-T Explotación manual del terminal llamado El terminal recibe del terminal llamado 1-R Explotación manual del terminal llamante y El terminal transmite hacia el terminal llamado 2-T Explotación automática del terminal llamado El terminal recibe del terminal llamado 2-R Explotación automática del terminal llamante y El terminal transmite hacia el terminal llamado 3-T Explotación manual del terminal llamado El terminal recibe del terminal llamado 3-R Explotación automática el terminal llamante y El terminal transmite hacia el terminal llamado 4-T Explotación automática del terminal llamado El terminal recibe del terminal llamado 4-R Explotación automática utilizando los procedimientos de la Rec. UIT-T V.8 en el terminal llamante y El terminal transmite hacia el terminal llamado utilizando los procedimientos de la Rec. UIT-T V.8 4-T Explotación automática utilizando los procedimientos de la Rec. UIT-T V.8 en el terminal llamado El terminal recibe del terminal llamado utilizando los procedimientos de la Rec. UIT-T V.8 4-R NOTA – Puede haber también métodos de explotación que permitan la recepción de mensajes por más de un terminal (conexión multipunto).
1.3 Identificación del terminal 1.3.1 Para identificar un terminal facsímil automático como un terminal no telefónico, debe transmitirse un tono hacia la línea. Dado que ambos terminales facsímil automáticos, el llamante y el llamado, transmiten tonos por la línea durante el establecimiento de la comunicación, un usuario del servicio telefónico normal cuyo terminal esté conectado por error a uno de esos terminales recibirá tonos durante un lapso suficiente para que pueda percatarse de que su terminal está mal conectado.
1.3.2 Asimismo, puede utilizarse un anuncio oral automático que indique la identificación del terminal.
1.4 Disposiciones generales 1.4.1 Las señales de control especificadas en la presente Recomendación se han elegido de modo que no afecten al servicio telefónico.
1.4.2 Si se detecta una anomalía en los procedimientos facsímil descritos en la presente Recomendación, debe liberarse la comunicación.
1.4.3 Cuando el destino llamado es un terminal facsímil automático que no está preparado para funcionar o no puede hacerlo, no debe responder automáticamente a las llamadas.
2 Rec. UIT-T T.30 (09/2005)
Página 13 — T-REC-T.30-200509-IPDF-S-1

1.4.4 La presente Recomendación incluye procedimientos para la conmutación de facsímil a telefonía. Sin embargo, pueden omitirse las facilidades telefónicas si así lo permiten los reglamentos de las Administraciones.
1.5 Disposiciones facultativas 1.5.1 El operador de cada terminal puede llamar al otro terminal en cualquier momento en el curso del procedimiento facsímil (véase 2.2).
1.5.2 Los procedimientos de la presente Recomendación permiten que los terminales facsímil transmitan y/o reciban varios documentos sucesivamente sin la intervención de un operador.
1.5.3 La presente Recomendación incluye procedimientos para la inclusión de una instrucción para identificación inequívoca del terminal, de ser necesario, con el objeto de impedir la petición de mensajes por terminales no autorizados.
Si se necesita más seguridad, se puede proporcionar utilizando la trama de facilidades no normalizadas.
1.6 Referencias Las siguientes Recomendaciones del UIT-T y otras referencias contienen disposiciones que, mediante su referencia en este texto, constituyen disposiciones de la presente Recomendación. Al efectuar esta publicación, estaban en vigor las ediciones indicadas. Todas las Recomendaciones y otras referencias son objeto de revisiones por lo que se preconiza que los usuarios de esta Recomendación investiguen la posibilidad de aplicar las ediciones más recientes de las Recomendaciones y otras referencias citadas a continuación. Se publica periódicamente una lista de las Recomendaciones UIT-T actualmente vigentes. En esta Recomendación, la referencia a un documento, en tanto que autónomo, no le otorga el rango de una Recomendación.
– Recomendación UIT-T G.726 (1990), Modulación por impulsos codificados diferencial adaptativa (MICDA) a 40, 32, 24, 16 kbit/s.
– Recomendación UIT-T T.4 (2003), Normalización de los terminales facsímil del grupo 3 para la transmisión de documentos.
– Recomendación UIT-T T.6 (1988), Esquemas de codificación facsímil y funciones de control de codificación para los aparatos facsímil del grupo 4.
– Recomendación UIT-T T.36 (1997), Capacidades de seguridad para su utilización con terminales facsímil del grupo 3.
– Recomendación UIT-T T.43 (1997), Representaciones de imágenes en escala de grises y en color que utilizan el esquema de codificación sin pérdidas para facsímil.
– Recomendación UIT-T T.44 (2005), Contenido mixto de gráficos por puntos.
– Recomendación UIT-T T.81 (1992) | ISO/CEI 10918-1:1994, Tecnología de la información – Compresión digital y codificación de imágenes fijas de tonos continuos – Requisitos y directrices.
– Recomendación UIT-T T.82 (1993) | ISO/CEI 11544:1993, Tecnología de la información – Representación codificada de información de imagen y de audio – Compresión de imagen binivel progresiva.
– Recomendación UIT-T T.85 (1995), Reglas de aplicación de la Recomendación T.82 – Compresión de imagen binivel progresiva (esquema de codificación JBIG) para aparatos facsímil).
– Recomendación UIT-T T.434 (1999), Formato de transferencia de ficheros binarios en los servicios de telemática.
Rec. UIT-T T.30 (09/2005) 3
Página 14 — T-REC-T.30-200509-IPDF-S-1

– Recomendación UIT-T V.8 (2000), Procedimientos para comenzar sesiones de transmisión de datos por la red telefónica pública conmutada.
– Recomendación UIT-T V.17 (1991), Módem de dos hilos para aplicaciones facsímil con velocidades de hasta 14 400 bit/s.
– Recomendación UIT-T V.27 ter (1988), Módem a 4800/2400 bit/s normalizado para uso en la red telefónica general con conmutación.
– Recomendación UIT-T V.29 (1988), Módem a 9600 bit/s normalizado para uso en circuitos arrendados de tipo telefónico punto a punto a cuatro hilos.
– Recomendación UIT-T V.33 (1988), Módem a 14 400 bit/s normalizado para uso en circuitos arrendados de tipo telefónico punto a punto a cuatro hilos.
– Recomendación UIT-T V.34 (1998), Módem que funciona a velocidades de señalización de datos de hasta 33 600 bit/s para uso en la red telefónica general conmutada y en circuitos arrendados punto a punto a dos hilos de tipo telefónico.
Los documentos RFC a los que se hace referencia contienen disposiciones descritas en otros documentos y que, por referencia indirecta, constituyen disposiciones de la presente Recomendación. Periódicamente se publica una lista con la situación de los documentos RFC de Internet y las actualizaciones de otros documentos RFC.
– IETF RFC 822 (1982), Standard for the format of ARPA Internet text messages.
– IETF RFC 1738 (1994), Uniform Resource Locators (URL).
2 Términos y definiciones En esta Recomendación se definen los términos siguientes.
2.1 funciones principales del terminal facsimil: Uno o más terminales en el extremo de la línea, que realizan tres funciones principales.
2.1.1 establecimiento y liberación de la comunicación: Establecimiento y liberación de una conexión de acuerdo con las reglas normales de explotación de la red telefónica general conmutada.
2.1.2 procedimiento: Identificación, supervisión y control de la transmisión facsímil con arreglo a un protocolo.
2.1.3 transmisión del mensaje: Transmisión y/o recepción del mensaje facsímil.
2.2 Fases sucesivas de una comunicación facsímil Véase la figura 1.
4 Rec. UIT-T T.30 (09/2005)
Página 15 — T-REC-T.30-200509-IPDF-S-1

Figura 1/T.30 2.3 Descripción de las fases 2.3.1 Fase A – Establecimiento de la comunicación El establecimiento de la comunicación puede efectuarse en forma manual y/o automática.
2.3.2 Fase B – Procedimiento previo (a la transmisión del mensaje) El procedimiento previo comprende la identificación de las capacidades, las instrucciones sobre las condiciones elegidas y la confirmación de las condiciones aceptables.
Cuando la conexión se establece entre terminales que funcionan conforme a la presente Recomendación y terminales que no se ajustan a lo dispuesto por el UIT-T, los terminales deben desconectarse antes de la transmisión del mensaje a no ser que ambos terminales comprendan procedimientos compatibles facultativos.
2.3.2.1 Sección de identificación – identificación de capacidades; – confirmación para recepción; – identificación del terminal (facultativa); – identificación de facilidades no normalizadas (facultativa).
2.3.2.2 Sección de instrucción – instrucción capacidades; – acondicionamiento; – sincronización, así como las siguientes instrucciones facultativas:
– instrucción facilidades no normalizadas; – instrucción identificación del terminal; – instrucción (transmisión) interrogación secuencial; – neutralización del supresor de eco.
2.3.3 Fase C1 – Procedimiento durante el mensaje El procedimiento durante el mensaje tiene lugar al mismo tiempo que la transmisión del mensaje y sirve para controlar toda la señalización durante su aplicación; por ejemplo, sincronización durante el mensaje, detección y corrección de errores, y supervisión de la línea.
Rec. UIT-T T.30 (09/2005) 5
Página 16 — T-REC-T.30-200509-IPDF-S-1

2.3.4 Fase C2 – Transmisión del mensaje El procedimiento de transmisión del mensaje está previsto por la Rec. UIT-T T.4.
2.3.5 Fase D – Procedimiento posterior (a la transmisión del mensaje) El procedimiento posterior incluye información respecto a los siguientes elementos:
– señalización de fin de mensaje; – señalización de confirmación; – señalización multipágina; – señalización de fin del procedimiento facsímil.
2.3.6 Fase E – Liberación de la comunicación La liberación de la comunicación se efectuará en forma manual y/o automática.
3 Descripción de una comunicación facsímil 3.1 Fase A – Establecimiento de la comunicación2 El establecimiento de la comunicación facsímil puede efectuarse ya sea manualmente, si interviene un operador, o automáticamente. A tal fin, se han definido cuatro métodos de explotación.
Para explotación automática en el lado llamante se utiliza el temporizador T0, si los terminales son conformes a la versión de 1997 y versiones posteriores de la presente Recomendación. En 5.4.3.1 se dan los detalles del temporizador T0.
3.1.1 Método de explotación 1 Explotación manual tanto del terminal llamante como del terminal llamado. La figura 2 indica las operaciones que deben realizar los operadores para establecer la comunicación.
3.1.2 Método de explotación 2 Explotación manual del terminal llamante y explotación automática del terminal llamado. La figura 3 indica las operaciones que deben realizar el operador y el terminal para establecer la comunicación.
3.1.3 Método de explotación 3 Explotación automática del terminal llamante y explotación manual del terminal llamado. La figura 4 indica las operaciones que deben realizar el operador y el terminal para establecer la comunicación.
3.1.4 Método de explotación 4 Explotación automática tanto del terminal llamante como del terminal llamado. La figura 5 indica las operaciones que deben realizar los terminales para establecer la comunicación.
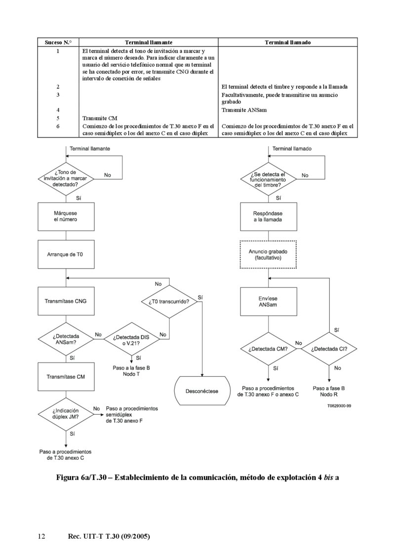
3.1.5 3.1.5.1 Método de explotación 4 bis Método de explotación 4 bis a Explotación automática de ambos terminales, el llamante y el llamado, cuando uno de ellos o los dos son capaces de funcionar de acuerdo con las Recomendaciones UIT-T V.8 y V.34. La figura 6a indica las actuaciones requeridas por el terminal para establecer la comunicación.
2 6 Véase el apéndice I para las abreviaturas utilizadas en esta Recomendación.
Rec. UIT-T T.30 (09/2005)
Página 17 — T-REC-T.30-200509-IPDF-S-1

3.1.5.2 Método de explotación 4 bis b Explotación manual en el terminal llamante y explotación automática en el terminal llamado cuando uno de los terminales o los dos, el llamante y el llamado, son capaces de funcionar de acuerdo con las Recomendaciones UIT-T V.8 y V.34. La figura 6b indica las actuaciones requeridas por el terminal para establecer la comunicación.
3.2 Fases B, C y D – Procedimiento facsímil Al pasar a la fase B deben observarse las siguientes normas:
Todos los terminales receptores manuales y todos los terminales de respuesta automática deben pasar a la fase B identificando sus capacidades (esto es, nodo R del diagrama de flujo en 5.2).
Todos los terminales transmisores manuales y todos los terminales de llamada automática deben pasar a la fase B preparados para detectar estas capacidades y transmitir la correspondiente instrucción de establecimiento del modo (esto es, nodo T del diagrama de flujo en 5.2). Para permitir que se ejecute el método de funcionamiento 2-R, el tiempo transcurrido entre las transmisiones de las señales de identificación digitales será de 4,5 s ± 15% cuando se envíen a partir de un terminal receptor manual.
La información detallada relativa a los procedimientos facsímil por codificación binaria está contenida en la cláusula 5.
3.2.1 Secuencias de señales El sistema recomendado se funda en el intercambio de señales entre los dos terminales para verificar la compatibilidad y asegurar el funcionamiento. A tal fin, el terminal llamado indica sus propias capacidades. El terminal llamante responde consecuentemente a esto con una instrucción. El transmisor pasa entonces a la fase B.
Después de transmitir el mensaje, el transmisor envía una señal de fin de mensaje, y el receptor confirma la recepción. Pueden transmitirse varios documentos repitiendo este procedimiento.
La figura 7 ilustra la secuencia de señales cuando transmite el terminal llamante.
La figura 8 ilustra la situación en que el terminal llamante debe recibir documentos.
3.3 Fase E – Liberación de la comunicación La liberación de la comunicación tiene lugar después de la última señal posterior al mensaje del procedimiento, o como consecuencia de ciertas condiciones, por ejemplo:
3.3.1 Temporización Cuando no se recibe en el periodo de temporización fijado una señal especificada por el procedimiento facsímil, el terminal puede indicar esta circunstancia al operador (de haberlo) o liberar la conexión telefónica. Los periodos de temporización se especifican en la cláusula 5.
3.3.2 Interrupción del procedimiento El procedimiento facsímil puede interrumpirse transmitiendo una señal de interrupción del procedimiento, notificándolo al operador presente o liberando la conexión. Esta señal se define en la cláusula 5.
3.3.3 Instrucción Puede interrumpirse inmediatamente la comunicación por medio de las instrucciones apropiadas; estas instrucciones se especifican en la cláusula 5.
Rec. UIT-T T.30 (09/2005) 7
Página 18 — T-REC-T.30-200509-IPDF-S-1

Suceso N.° 1 2 3 4 5 Terminal llamante El operador oye el tono de invitación a marcar y marca el número deseado El operador oye el tono de llamada Identificación verbal Conexión del terminal facsímil a la línea y transmisión de señal CNG Comienzo del procedimiento facsímil (véanse las cláusulas 4 y/o 5) Terminal llamado Suena el timbre y el operador responde a la llamada Identificación verbal Conexión del terminal facsímil a la línea Comienzo del procedimiento facsímil (véanse las cláusulas 4 y/o 5) Figura 2/T.30 – Establecimiento de la comunicación, método de explotación 1 8 Rec. UIT-T T.30 (09/2005)
Página 19 — T-REC-T.30-200509-IPDF-S-1

Suceso N.° 1 2 Terminal llamante El operador oye el tono de invitación a marcar y marca el número deseado El operador oye el tono de llamada 3 4 5 El operador oye la señal CED o un anuncio grabado opcional y conecta el terminal facsímil a la línea y transmite CNG Comienzo del procedimiento facsímil (véanse las cláusulas 4 y/o 5) Terminal llamado El terminal detecta el funcionamiento del timbre y responde a la llamada Facultativamente, puede transmitirse un anuncio grabado Transmisión de CED Comienzo del procedimiento facsímil (véanse las cláusulas 4 y/o 5) Figura 3/T.30 – Establecimiento de la comunicación, método de explotación 2 Rec. UIT-T T.30 (09/2005) 9
Página 20 — T-REC-T.30-200509-IPDF-S-1

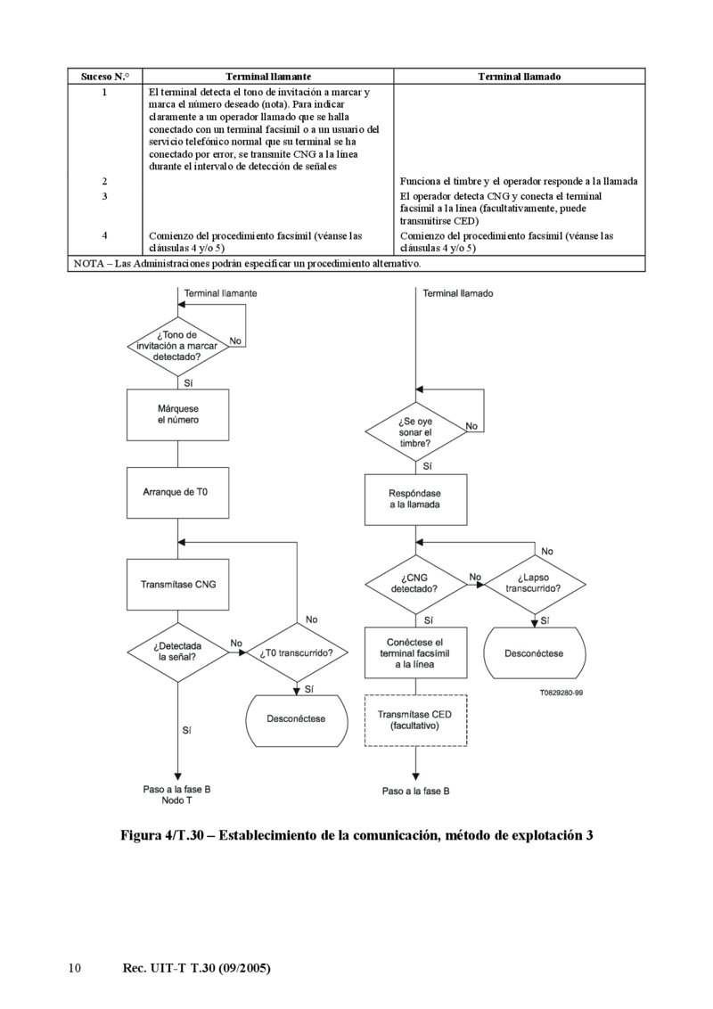
Suceso N.° 1 Terminal llamante El terminal detecta el tono de invitación a marcar y marca el número deseado (nota). Para indicar claramente a un operador llamado que se halla conectado con un terminal facsímil o a un usuario del servicio telefónico normal que su terminal se ha conectado por error, se transmite CNG a la línea durante el intervalo de detección de señales Terminal llamado 2 3 Funciona el timbre y el operador responde a la llamada El operador detecta CNG y conecta el terminal facsímil a la línea (facultativamente, puede transmitirse CED) 4 Comienzo del procedimiento facsímil (véanse las Comienzo del procedimiento facsímil (véanse las cláusulas 4 y/o 5) cláusulas 4 y/o 5) NOTA – Las Administraciones podrán especificar un procedimiento alternativo.
Figura 4/T.30 – Establecimiento de la comunicación, método de explotación 3 10 Rec. UIT-T T.30 (09/2005)
Página 21 — T-REC-T.30-200509-IPDF-S-1

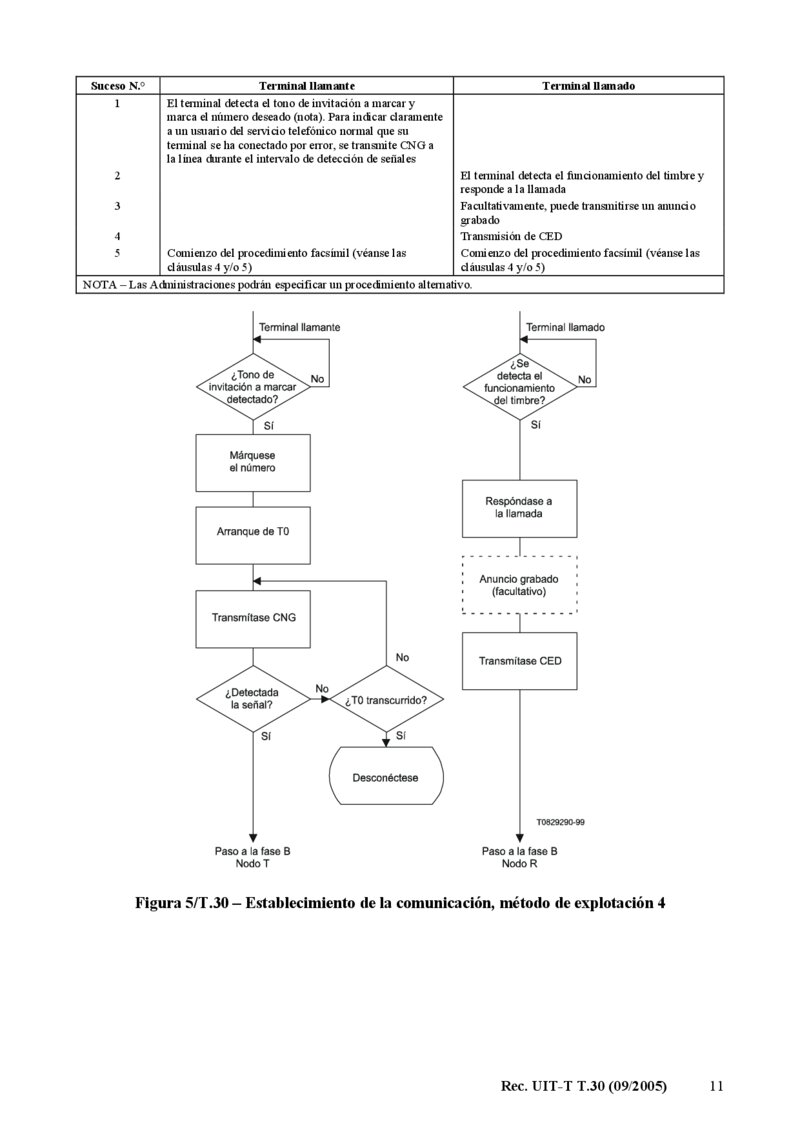
Suceso N.° 1 Terminal llamante El terminal detecta el tono de invitación a marcar y marca el número deseado (nota). Para indicar claramente a un usuario del servicio telefónico normal que su terminal se ha conectado por error, se transmite CNG a la línea durante el intervalo de detección de señales Terminal llamado 2 El terminal detecta el funcionamiento del timbre y responde a la llamada 3 Facultativamente, puede transmitirse un anuncio grabado 4 Transmisión de CED 5 Comienzo del procedimiento facsímil (véanse las Comienzo del procedimiento facsímil (véanse las cláusulas 4 y/o 5) cláusulas 4 y/o 5) NOTA – Las Administraciones podrán especificar un procedimiento alternativo.
Figura 5/T.30 – Establecimiento de la comunicación, método de explotación 4 Rec. UIT-T T.30 (09/2005) 11
Página 22 — T-REC-T.30-200509-IPDF-S-1

Suceso N.° 1 Terminal llamante El terminal detecta el tono de invitación a marcar y marca el número deseado. Para indicar claramente a un usuario del servicio telefónico normal que su terminal se ha conectado por error, se transmite CNG durante el intervalo de conexión de señales 2 3 4 5 6 Terminal llamado El terminal detecta el timbre y responde a la llamada Facultativamente, puede transmitirse un anuncio grabado Transmite ANSam Transmite CM Comienzo de los procedimientos de T.30 anexo F en el caso semidúplex o los del anexo C en el caso dúplex Comienzo de los procedimientos de T.30 anexo F en el caso semidúplex o los del anexo C en el caso dúplex Figura 6a/T.30 – Establecimiento de la comunicación, método de explotación 4 bis a 12 Rec. UIT-T T.30 (09/2005)
Página 23 — T-REC-T.30-200509-IPDF-S-1

Suceso N.° 1 Terminal llamante El operador detecta el tono de invitación a marcar y marca el número deseado 2 El terminal detecta el funcionamiento del timbre y responde a la llamada Facultativamente, puede transmitirse un anuncio grabado Transmisión de ANSam 3 4 5 6 7 8 Terminal llamado El operador conmuta el terminal a línea; se transmitirá CNG mientras se intente detectar las señales Transmisión de DIS El terminal detecta la capacidad de V.8 y transmite CI Comienzo de los procedimientos de T.30 anexo F en el caso semidúplex o los del anexo C en el caso dúplex Comienzo de los procedimientos de T.30 anexo F en el caso semidúplex o los del anexo C en caso dúplex Figura 6b/T.30 – Establecimiento de la comunicación, método de explotación 4 bis b Rec. UIT-T T.30 (09/2005) 13
Página 24 — T-REC-T.30-200509-IPDF-S-1

Figura 7/T.30 – Transmisión por el terminal llamante Figura 8/T.30 – Recepción por el terminal llamante 4 Funciones y formatos de la señalización por tonos 4.1 Secuencia de respuesta automática Los terminales facsímil del grupo 3 pueden responder llamadas automáticamente de acuerdo con 4.1.1 ó 4.1.2.
4.1.1 Durante un periodo de por lo menos 0,2 s después de haber sido conectada a la línea no transmitirá ninguna señal. Transcurrido ese plazo, transmitirá el tono de respuesta de identificación del terminal llamado (CED, called terminal identification), un tono a 2100 Hz ± 15 Hz, durante 2,6 s como mínimo y 4,0 s como máximo y a continuación seguirá los procedimientos definidos en la cláusula 5. El terminal llamado espera durante un periodo de 75 ± 20 ms, una vez terminado el tono CED, antes de transmitir nuevas señales.
4.1.2 Si el terminal no incorpora los procedimientos opcionales definidos en la Rec. UIT-T V.8, transmite el tono de respuesta ANSam definido en la Rec. UIT-T V.8 y sigue los procedimientos definidos en la cláusula 6.
14 Rec. UIT-T T.30 (09/2005)
Página 25 — T-REC-T.30-200509-IPDF-S-1

NOTA – Algunos terminales conformes con las versiones de esta Recomendación anteriores a 1996 pueden transmitir una secuencia de respuesta automática diferente a la descrita anteriormente. Esta secuencia alternativa se muestra en la figura III.1.
4.2 Tono de llamada (CNG, calling tone) Formato Véase la figura 9.
Figura 9/T.30 Función 1) Indicar que el terminal llamante no es de tipo telefónico. Esta señal es obligatoria para los terminales de llamada automática y facultativa para los manuales. Sin embargo, los terminales de llamada manual conformes con la Rec. UIT-T T.30 de 1993 y sus versiones anteriores no pueden transmitir esta señal.
2) Indicar que el terminal se encuentra en el modo transmisión y está listo para transmitir cuando reciba la señal de identificación digital (DIS, digital identification signal).
3) Cuando un terminal puede transmitir más de un documento sin asistencia de operador, esta señal puede enviarse mientras el transmisor, entre las transmisiones de documentos, espera la señal de identificación digital (DIS). Ello indicaría al operador que el transmisor continúa conectado a la línea.
5 Procedimiento de señalización por codificación binaria 300 bits por segundo es la velocidad binaria normalizada para la transmisión de datos de procedimiento en codificación binaria.
Salvo indicación en contrario, los procedimientos de control con codificación binaria en la red telefónica general conmutada deben utilizar un modo síncrono a la velocidad de 300 bit/s ±0,01%, y las características indicadas en la Rec. UIT-T V.21 para el sistema de modulación del canal N.° 2.
Para las tolerancias, véase la cláusula 3/V.21. La distorsión en los generadores de señales no debe ser superior al 1%, y los receptores de señales de control deben aceptar las señales con una distorsión que no exceda del 40%.
Se utiliza una capacidad de corrección de errores como opción reconocida. Este procedimiento se describe en el anexo A.
Se proporciona una opción normalizada para operar en redes públicas digitales o en la red telefónica general conmutada utilizando sistemas de modulación dúplex. Este procedimiento se define en el anexo C.
NOTA 1 – La transmisión de las señales de acondicionamiento, TCF, y la de todas las señales que forman parte del mensaje deberá hacerse a la velocidad binaria del canal de mensaje de alta velocidad.
Rec. UIT-T T.30 (09/2005) 15
Página 26 — T-REC-T.30-200509-IPDF-S-1

NOTA 2 – Se reconoce que existen terminales que podrían no ajustarse en todos sus aspectos a la presente Recomendación. Pueden ser posibles otros métodos, a condición de que no interfieran con el método de explotación recomendado.
NOTA 3 – Entre la terminación de la transmisión de señales en que se emplea el sistema de modulación del canal N.° 2 V.21 y el comienzo de la señalización que emplea un sistema de modulación diferente (por ejemplo, entre DCS y la secuencia de acondicionamiento V.27 ter o V.29) deberá mediar un intervalo de 75 ± 20 ms.
NOTA 4 – Entre la terminación de la transmisión de señales que emplean el sistema de modulación de las Recs. UIT-T V.27 ter, V.29 o V.17 y el comienzo de la señalización que emplea un sistema de modulación diferente (por ejemplo, entre RTC y MPS) deberá mediar un intervalo de 75 ± 20 ms.
NOTA 5 – Los terminales que emplean el sistema de modulación definido en la Rec. UIT-T V.17 (especificado por los bits 11, 12, 13 y 14 del cuadro 2/V.17) utilizarán la secuencia de resincronización breve definida en el cuadro 3/V.17 para todas las señales de acondicionamiento transmitidas en modo rejilla, salvo durante un mensaje TCF y el primer mensaje de alta velocidad enviado después de una secuencia de mensaje CTC/CTR ECM. La secuencia de sincronización larga se utilizará en la TCF y en el primer mensaje de alta velocidad después de la secuencia CTC/CTR.
5.1 Descripción Fases B, C y D Caso 1: El terminal llamante desea transmitir (véase la figura 7).
Terminal llamante 2. Detección de DIS 3. Transmisión de DCS 6.
1. Transmisión de DIS 4. Detección de DCS 5.
Selección del modo 7. Acondicionamiento 8.
Transmisión de CFR 11. Recepción del mensaje 13.
Detección de EOM, EOP, MPS, PRI-Q, PPS-NULL, PPS-MPS, PPS-EOM, PPS-EOP o PPS-PRI-Q 14.
Transmisión de una de las señales de confirmación de las respuestas posteriores (véase 5.3.6.1.7) Transmisión de acondicionamiento 9.
Detección de CFR 10. Transmisión del mensaje 12.
Terminal llamado Al terminar el mensaje, transmisión de:
a) EOM, o b) EOP, o c) MPS, o d) PRI-Q, o e) PPS-NULL, o f) PPS-MPS, o g) PPS-EOM, o h) PPS-EOP, o i) PPS-PRI-Q NOTA – Las señales de codificación binaria deben ir precedidas de un preámbulo (véase 5.3.1).
16 Rec. UIT-T T.30 (09/2005)
Página 27 — T-REC-T.30-200509-IPDF-S-1

Caso 2: El terminal llamante desea recibir (véase la figura 8).
Terminal llamante 2. Detección de DIS 3. Transmisión de DTC 6.
Detección de DCS 7 Selección del modo 9. Acondicionamiento 10.
Transmisión de CFR 13. 1. Transmisión de DIS 4.
Detección de DTC 5. Transmisión de DCS 8.
Transmisión de acondicionamiento 11. Detección de CFR 12.
Transmisión del mensaje 14. Al terminar el mensaje, transmisión de:
a) EOM, o b) EOP, o c) MPS, o d) PRI-Q, o e) PPS-NULL, o f) PPS-MPS, o g) PPS-EOM, o h) PPS-EOP, o i) PPS-PRI-Q Recepción del mensaje 15.
Detección de EOM, EOP, MPS, PRI-Q, PPS-NULL, PPS-MPS, PPS-EOM, PPS-EOP o PPS-PRI-Q 16.
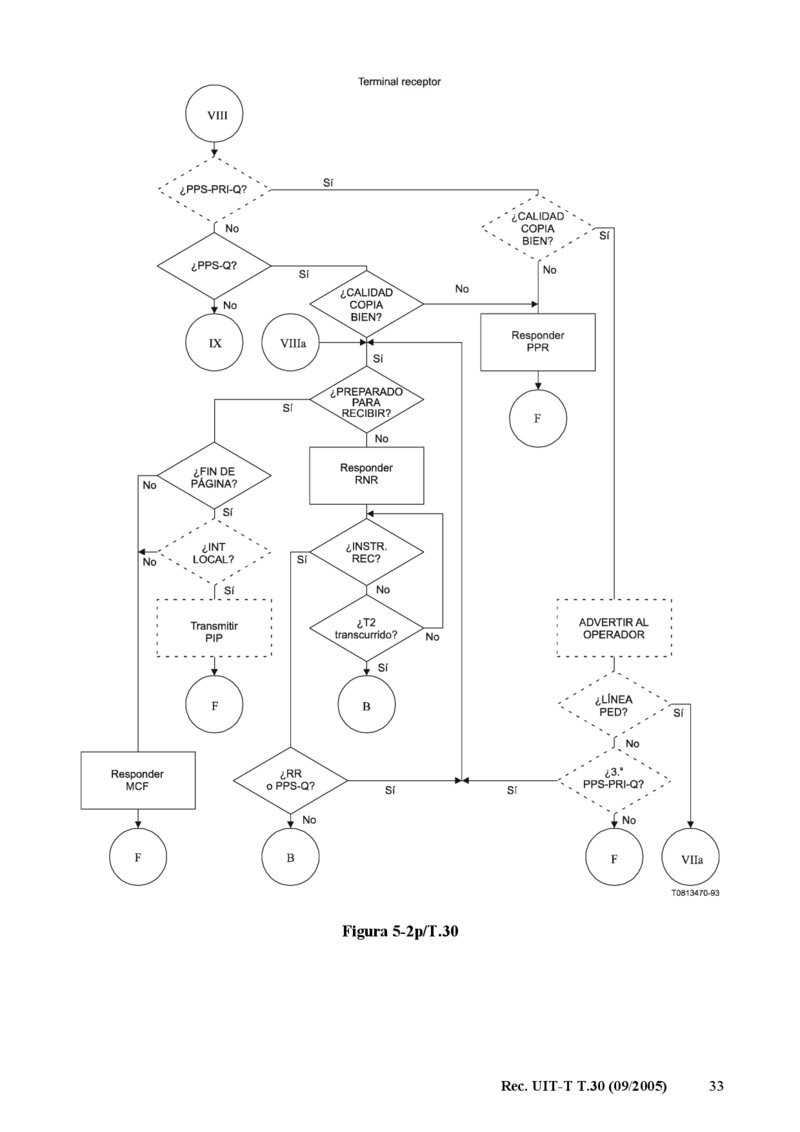
Transmisión de una de las señales de confirmación de las respuestas posteriores al mensaje (véase 5.3.6.1.7) 5.2 Terminal llamado Diagramas de flujo – figuras 5-2a a 5-2x (véase también el apéndice IV) Para las notas y la explicación de los términos utilizados en los diagramas de flujo, véase 5.2.1.
Rec. UIT-T T.30 (09/2005) 17
Página 28 — T-REC-T.30-200509-IPDF-S-1

Figura 5-2a/T.30 18 Rec. UIT-T T.30 (09/2005)
Página 29 — T-REC-T.30-200509-IPDF-S-1

Figura 5-2b/T.30 Rec. UIT-T T.30 (09/2005) 19
Página 30 — T-REC-T.30-200509-IPDF-S-1

Figura 5-2c/T.30 20 Rec. UIT-T T.30 (09/2005)
Página 31 — T-REC-T.30-200509-IPDF-S-1

Figura 5-2d/T.30 Rec. UIT-T T.30 (09/2005) 21
Página 32 — T-REC-T.30-200509-IPDF-S-1

Figura 5-2e/T.30 22 Rec. UIT-T T.30 (09/2005)
Página 33 — T-REC-T.30-200509-IPDF-S-1

Figura 5-2f/T.30 Rec. UIT-T T.30 (09/2005) 23
Página 34 — T-REC-T.30-200509-IPDF-S-1

Figura 5-2g/T.30 24 Rec. UIT-T T.30 (09/2005)
Página 35 — T-REC-T.30-200509-IPDF-S-1

Figura 5-2h/T.30 Rec. UIT-T T.30 (09/2005) 25
Página 36 — T-REC-T.30-200509-IPDF-S-1

Figura 5-2i/T.30 26 Rec. UIT-T T.30 (09/2005)
Página 37 — T-REC-T.30-200509-IPDF-S-1

Figura 5-2j/T.30 Rec. UIT-T T.30 (09/2005) 27
Página 38 — T-REC-T.30-200509-IPDF-S-1

Figura 5-2k/T.30 28 Rec. UIT-T T.30 (09/2005)
Página 39 — T-REC-T.30-200509-IPDF-S-1

Figura 5-2l/T.30 Rec. UIT-T T.30 (09/2005) 29
Página 40 — T-REC-T.30-200509-IPDF-S-1

Figura 5-2m/T.30 30 Rec. UIT-T T.30 (09/2005)
Página 41 — T-REC-T.30-200509-IPDF-S-1

Figura 5-2n/T.30 Rec. UIT-T T.30 (09/2005) 31
Página 42 — T-REC-T.30-200509-IPDF-S-1

Figura 5-2o/T.30 32 Rec. UIT-T T.30 (09/2005)
Página 43 — T-REC-T.30-200509-IPDF-S-1

Figura 5-2p/T.30 Rec. UIT-T T.30 (09/2005) 33
Página 44 — T-REC-T.30-200509-IPDF-S-1

Figura 5-2q/T.30 34 Rec. UIT-T T.30 (09/2005)
Página 45 — T-REC-T.30-200509-IPDF-S-1

Figura 5-2r/T.30 Rec. UIT-T T.30 (09/2005) 35
Página 46 — T-REC-T.30-200509-IPDF-S-1

Figura 5-2s/T.30 36 Rec. UIT-T T.30 (09/2005)
Página 47 — T-REC-T.30-200509-IPDF-S-1

Figura 5-2t/T.30 Rec. UIT-T T.30 (09/2005) 37
Página 48 — T-REC-T.30-200509-IPDF-S-1

Figura 5-2u/T.30 38 Rec. UIT-T T.30 (09/2005)
Página 49 — T-REC-T.30-200509-IPDF-S-1

Figura 5-2v/T.30 Rec. UIT-T T.30 (09/2005) 39
Página 50 — T-REC-T.30-200509-IPDF-S-1

Figura 5-2w/T.30 − Respuesta recibida en el modo optativo de control de flujo 40 Rec. UIT-T T.30 (09/2005)
Este PDF tiene 332 páginas. Se muestran las primeras 50.




